Kako je 4. prosinca bez mnogo buke u Sjedinjenim Američkim Državama bila objavljena sadržajno radikalna nova Strategija nacionalne sigurnosti (National Security Strategy), tako je 23. siječnja slično osvanula i nova američka Nacionalna strategija obrane (National Defense Strategy). Riječ je o dokumentu koji nastoji donekle operacionalizirati veliki dio ideja iznesenih u prosincu 2025. godine, te tako planira i popriličnu promjenu dosadašnjeg obrambenog postava SAD, te njegove principe djelovanja. Dakle, riječ je o planskom dokumentu koji u okviru američkog obrambenog resora razrađuje neke od aspekata Strategije nacionalne sigurnosti i ujedno je nadređen dokumentu „Nacionalna vojna strategija“ (National Military Strategy), čije skoro donošenje treba očekivati. Zato treba uočiti kako u SAD Strategiju nacionalne sigurnosti donosi Bijela kuća, dok Nacionalnu strategiju obrane donosi Pentagon i potpisuje aktualni ministar obrane (odnosno, kako su to sada krenuli zvati, usprkos izostanku formalne procedure promjene imena institucije, američki „ministar rata“ Pete Hegseth). No, dok je Strategija nacionalne sigurnosti u pravilu javna, Nacionalna strategija obrane uglavnom do javnosti dođe tek u namjenskom sažetku (dok je punina sadržaja klasificirana) – da bi američka „Nacionalna vojna strategija“, koju donosi Načelnik Združenog stožera, u pravilu bila kompletno klasificirana te nedostupna javnosti.
Sada, kada smo riješili položaj i značaj ovih dokumenata, treba još napomenuti i da se „Nacionalna strategija obrane“ u Sjedinjenim Državama zapravo radi tek od nedavno. Naime, aktualni tekst je tek treći po redu takav dokument – koji je sadržajno naslijedio bitno trajniji „Četverogodišnji pregled obrane“ (Quadrennial Defense Review). Dok se spomenuti „Četverogodišnji pregled obrane“ redovito radilo od 1996. do 2014. godine – u prvom mandatu predsjednika Donalda Trumpa njegov tadašnji ministar obrane James Mattis odlučio je planirati sažetije, te je od 2018. godine prešao na format „Nacionalne strategije obrane“, koja je u startu krenula s 11 stranica teksta i postala dokument oko 80 posto kraći od svojih prethodnika. Takva se praksa možda nastavila i 2022. godine, iako je tada u javnosti bilo objavljeno tek kratko priopćenje o sadržaju dokumenta – uz najavu objave javne verzije Obrambene strategije, do koje onda nikad nije došlo. Zato se s povratkom Donalda Trumpa na mjesto predsjednika SAD ipak vratilo na objavu spomenutog javnog sažetka za 2026. godinu, među ostalim i kao sredstva dodatne propagande radikalnih teza već iznesenih početkom prosinca u Strategiji nacionalne sigurnosti. Konkretno gledano, riječ je o dokumentu od ukupno 34 stranice, gdje teksta ima 18 stranica dok je ostatak ili prazan ili posvećen prigodnim grafikama. Dakle, Nacionalna strategija obrane SAD opet je počela rasti opsegom, iako je sadržajno ostala jedan maksimalno skraćeni dokument sa sadržajem prepunim fraza i podložnim daljnjim političkim te profesionalnim tumačenjima. Nažalost, i Republika Hrvatska se povodila takvim primjerima, te je svoj zadnji Strateški pregled obrane (SPO) napravila u svibnju 2018. godine, da bi onda nakon duge pauze u srpnju 2025. krenula s objavom „Strategije obrane RH“ kao kraćeg javnog dokumenta upitne redovitosti.
Sadržaj Strategije
Na početku američkog dokumenta se na dvije stranice javnosti obratio kontroverzni američki ministar obrane Peter Brian (Pete) Hegseth – postavljajući i tu početne postavke tipične za administraciju Donalda Trumpa. Dakle, prethodne administracije su „potratile naše vojne prednosti i živote, dobru volju, i resurse našeg naroda u grandioznim projektima izgradnje nacija i zavjeta samohvale, ne bi li održali apstraktne dvorce u zraku kao što je to međunarodni poredak zasnovan na pravu i pravilima“. Ujedno se time narušilo i „ratnički etos“ i naglasak na pobjeđivanju bez ikakvih obzira. „Time je predsjednik Trump dospio na dužnost s nacijom na rubu katastrofalnog rata za koji nismo bili pripremljeni“ – uz navodno inzistiranje na „fleksibilnom, praktičnom realizmu, koji gleda svijet jasnim pogledom, što je osnovno za postizanje američkih interesa“. Pri tome, naglasak je već na početku stavljen na „zapadnu hemisferu“, Kinu i Indo-Pacifik, ali opet naglašavajući snagu (prijetnje) umjesto širokih konfrontacija. Uglavnom, sve ono što Trump i suradnici uporno propagandno ponavljaju, bez obzira na stvarne činjenice i međunarodne odnose. Ipak, zanimljivo je da se i u takvom svijetu kompletno okrenutom interesima SAD ipak očekuje i suradnja saveznika – kojima se istodobno ne planira pomagati da nadiđu svoja ograničenja i probleme, pazeći na odgovorno upravljanje „američkim životima, novcem i potporom“. Ipak, od partnera se očekuje da preuzimaju teret, a valjda i da kupuju vojnu robu – budući je jačanje američke vojne industrije jedan od ključnih ciljeva ove strategije, barem na verbalnoj razini.
Uvodni dio Strategije (4 i pol stranice teksta sa slikama) opet započinje konstatacijom da je baš Trump u svom prvom mandatu i prvih godinu dana drugog mandata „obnovio američku vojsku da postane najbolja na svijetu“ – u međunarodnim okolnostima koje spadaju „među neke od najopasnijih u povijesti nacije“. Prema gledanju Pentagona, SAD su u siječnju 2025. bile s preplavljenim granicama, narko-teroristi i drugi neprijatelji su ojačali širom zapadne hemisfere, a bio je u pitanju i američki pristup ključnim točkama kao Panamski kanal i Grenland. Zato je prošla administracija NATO prepustila provlačenju mimo obveza tako da nije bio u stanju spriječiti ili efikasno odgovoriti na rusku invaziju Ukrajine – dok je jedino Izrael nakon 7. listopada 2023. bio u stanju odgovoriti na izazove, te se time pokazao „uzornim saveznikom“. Ujedno je izražena i spoznaja kako Kina i njeno susjedstvo predstavljaju najveću svjetsku trgovinsku zonu, s bitnim utjecajem i na SAD. Uzrok za dobar dio navedenih problema Pentagon vidi u zanemarivanju tzv. „Monroeove doktrine“ (političkom konceptu iz 1823. godine, kasnije dopunjenom i tzv. „Doktrinom velikog brata“ te „Rooseveltovim korolarom“ da SAD mogu intervenirati širom Latinske Amerike „ne bi li se predusrelo europsku (stranu) intervenciju“) , te ohrabrivanju saveznika da se ponašaju kao podanici više nego kao partneri.
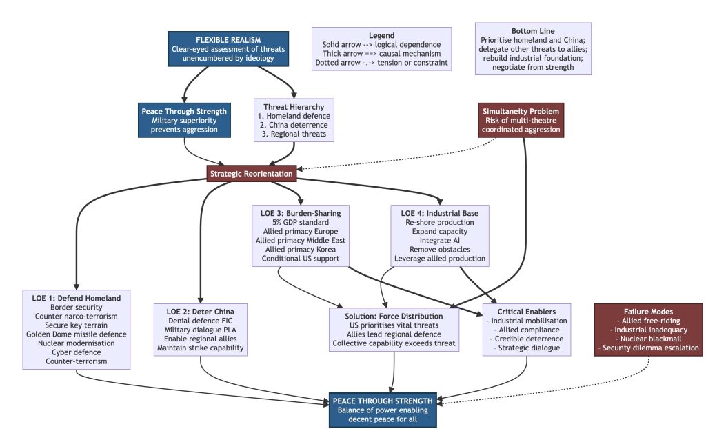
Rezultat svega toga je navodno bila situacija u siječnju 2025. godine – da su SAD bile u svijetu pojedinih regija u ratu, s prijetnjom da i Amerika bude uvučena u „simultane velike ratove širom raznih poprišta – Treći svjetski rat, kako je to upozorio predsjednik Trump“. Naravno, takvo „zanimljivo“ poimanje nedavne povijesti sada se kompletno mijenja novim strategijama Bijele kuće i Pentagona, gdje se napore misli koncentrirati na: (1) obranu domovine SAD, (2) obeshrabrivanje Kine u Indo-pacifičkoj regiji, ali bez konfrontacije, (3) jačom podjelom tereta sa saveznicima i partnerima, te (4) jačanjem američke vojno-industrijske baze.
Kao prvo, američku domovinu se misli jačati na kopnenim i morskim granicama, uz obranu zračnog prostora „Zlatnom kupolom“ – protuzračnim sustavom nejasnog sadržaja i upitne efikasnosti – uz zadržavanje nuklearnog arsenala i aktivni progon islamističkih terorista koji bi mogli napasti i unutar zemlje. Ujedno se najavljuje „aktivnu i neustrašivu obranu američkih interesa širom Zapadne hemisfere“, te garantiranje pristupa ključnim točkama – posebice Panamskom kanalu, „Američkom zaljevu“ (Meksički zaljev) te Grenlandu – uz očekivanje da će i Kanada te države Središnje i Južne Amerike doprinositi obrani zajedničkih interesa. No, ako to ne naprave, SAD će biti spremne na „fokusirane te odlučne akcije koje konkretno doprinose američkim interesima“. Taj naglasak na grubu vojnu silu u regionalnim odnosima prozvan je tzv. „Trumpovim korolarom“ na već spomenutu Monroeovu doktrinu, osvjedočenim akcijom „Absolute Resolve“ 3. siječnja ove godine u Venezueli. Kao drugo, pitanje Kine je stavljeno u bitno pitomiji plan, s naglaskom odnosa trgovine i poštovanja s tamošnjim predsjednikom Xi Jinpingom. S kineskom Narodnom armijom se namjerava komunicirati uz rad na stalnoj dekonflikciji odnosa, prateći kinesko vojno jačanje te izbjegavajući da oni direktno krenu dominirati i nad Sjedinjenim Državama. I ovdje bi se željelo što više konkretnog tereta prebaciti na lokalne saveznike, dok SAD (Trump) ostaje u situaciji pregovarati s Kinom za američke interese. Slično se planira, kao treće, i za ostale saveznike i partnere SAD – naglasak na konkretne, praktične interese SAD, dok bi saveznici trebali surađivati iz vlastitih interesa. Posebno se napominje kako u Europi i drugim područjima baš ti saveznici moraju voditi u rješavanju prijetnji koje su akutnije za njih nego za SAD, s kritično bitnom ali ograničenom potporom Amerike. Za to se najavljuje „promjenu tona i stila iz prošlosti“, ponovno iznoseći tezu o američkom „subvencioniranju“ njihove obrane (s naglaskom na to koliko je Trump natjerao NATO da poveća izdvajanja za obranu). No, takav se pristup želi primijeniti i izvan NATO i Europe – iako nije jasno kako se to očekuje da svi poslušno trpe prijetnje i pritiske jednako iz SAD, kao i iz raznih regionalnih izvora prijetnji.
Na sve to se nadovezuje, kao četvrto, i pitanje jačanja vojne industrije SAD, koja je navodno dio deklarirane (ali ne i ekonomskim pokazateljima vidljive) reindustrijalizacije zemlje. Dapače, ozbiljno se računa na saveznike i partnere kao kupce američkih vojnih proizvoda usprkos promjeni „pristupa, tona i stila“ međusobnih odnosa, očekujući prodaju širom svijeta (s naglaskom i na nove tehnologije kao umjetnu inteligenciju – AI) te uklanjanje regulatornih prepreka kod kuće. Doduše, u situaciji kada široko zahlađenje savezničkih odnosa itekako dovodi u pitanje ne samo buduće poslove nego i desetine milijardi USD već sklopljenih obrambenih poslova sa SAD – potpuno je nejasno kako SAD ujedno misle poticati i samostalne savezničke te partnerske obrambene industrije, kao recept podizanja „dodatnih vojnih snaga“, usmjerenih protiv koga već. Međutim, Pentagon si tim pitanjima izgleda ne razbija glavu, zadržavajući se na konstataciji kako će predsjedniku Trumpu „jasnim pogledom“ pružiti operativnu fleksibilnost za pokretanje operacija širom svijeta, s posebnim navodom (objektivno neuspješnog) napada na ciljeve iranskog nuklearnog programa 22. lipnja 2025. godine (pompozno nazvanog „Operacija Ponoćni čekić – „Operation Midnight Hammer“). Konačno, ponavljaju se tu i razne druge propagandne fraze trenutne dnevne politike SAD, od toga da Trump vodi zemlju u „novo zlatno doba“ pa do toga kako će „Ministarstvo rata“ biti mač i štit nacije, „svakodobno na raspolaganju za odlučne zamahe na predsjednikovu smjeru“.
Sigurnosno okruženje
Nakon toga slijedi segment posvećen sagledavanje sigurnosnog okružja SAD (ukupno 6 i pol stranica teksta s grafikama) s ponovljenim naglaskom na fraze o praktičnosti i realizmu pogleda na prijetnje te postizanje američkih interesa. Posebno se naglašava razlika u gledanju prema prethodnim sličnim strateškim dokumentima – gdje se sada ne vodi računa o „osobama udaljenim pola svijeta“ kao o interesima Amerikanaca, ne misli se nametati američki način života ili rješavati „svjetske probleme“. Naravno, posebno je to čudno ako se ima na umu ranije navode nedavnih intervencija u Venezueli i Iranu, s najavama daljnjih sličnih akcija kada to bude u interesu SAD. Prijetnje koje su posebno istaknute popisane su po područjima: (1) Domovina i zapadna hemisfera, (2) Narodna Republika Kina, (3) Rusija, (4) Iran i (5) Narodna Republika Koreja, kao i (6) problem simultanosti izazova za saveznike i partnere.

Kao prvo, problemi na granicama SAD pripisani su bivšim administracijama (od kojih su neke imale manje useljavanja nego aktualna Donalda Trumpa) – koje su navodno željele „oslabiti granične kontrole i olakšati ilegalne imigracije ljudi te nepošteni tok dobara bez kontrole“ – tako da su se SAD našle preplavljene poplavom ilegalnih stranaca te narkotika (s naglaskom na trgovce drogama koje se proglasilo „Stranim terorističkim organizacijama“, kakve Trump suzbija u „Operaciji Južno koplje“ – „Operation Southern Spear“, uz opet spomen i američke intervencije u Venezueli). Uz to se spominju i direktne prijetnje – bilo nuklearne, kibernetičke, ili od radikalnih Islamista. Ponovno se tu izrijekom naglašava Monroeova doktrina i njen „Rooseveltov korolar“ – što se sve navodno zanemarilo, tako da su interesi suparnika narasli od Grenlanda na Arktiku, preko „Američkog zaljeva“ i Panamskog kanala, do „južnijih lokacija“. Ta situacija navodno ne samo da otežava „pristup SAD ključnim terenima“, već i čini SAD manje stabilnima, prema Pentagonu – potkopavajući interese kako SAD tako i regionalnih partnera (kojih god već).
Kao drugo, Kina je prepoznata kao druga najmoćnija država na svijetu, čija snaga i dalje raste – baš kao i njihova ulaganja u vlastite vojne snage te sposobnosti. Usprkos sporovima i nametanju carina, Sjedinjene Države prepoznaju i trgovinsku važnost Kine i njenog susjedstva koje bi „uskoro moglo sačinjavati preko pola globalne ekonomije“ – gdje žele ostati aktivne kroz trgovinu te „sposobnost djelovanja s pozicije snage“ – pribojavajući se kompletnog zatvaranja te zone za pristup SAD u suprotnome slučaju. Zato je želja osigurati da Kina ne dominira nad SAD-om (ili saveznicima), što ne znači ujedno i „promjenu režima“ ili nekakva „egzistencijalna sukobljavanja“, nego postizanje obostrano povoljnih odnosa putem diplomacije (gdje Pentagon osigurava podlogu „snage“). Kao treće, Ruska Federacija se u ovom dokumentu ne doživljava usporedivo s Kinom ili bilo kojim drugim izvorom prijetnji. Ona je tek „ustrajna ali savladiva prijetnja za istočne članice NATO“ u nadolazećoj budućnosti, koja pati od vlastitih demografskih te ekonomskih problema. Iako se pokazuje sposobnom održavati dugoročno ratovanje u Ukrajini i ima najveći nuklearni arsenal na svijetu, vojno je fokusirana na istok Europe i nije u poziciji posegnuti prema općoj „europskoj hegemoniji“ – dok Sjedinjene Države ostaju spremne suzbiti njihove prijetnje usmjerene direktno prema Americi. Pri tome, SAD „kalibriraju postav snaga i aktivnosti“ za bolji odgovor na ugrožavanje američkih interesa te utjecaj na sposobnosti vlastitih saveznika. Posebno se tu ističe i razlika u omjeru bruto društvenog proizvoda NATO članica (bez SAD) i same Rusije – 26 bilijuna USD prema 2 bilijuna USD – što je grafički prikazan podatak kakvog se ne navodi za nijednu drugu državu ili područje spomenuto u dokumentu (uz ponovljene hvale predsjedniku Trumpu za postizanje rasta NATO obrambenih izdvajanja). Tim se temeljem najavljuje i prepuštanje tamošnjim saveznicima odgovornosti za „konvencionalnu obranu Europe“ i rat u Ukrajini, uz „kritičnu ali ograničenu podršku SAD“.
Dok se Rusiju tako umanjuje kao prijetnju, kao četvrto, istaknut je Iran i njegovo navodno nastojanje stjecanja nuklearnog naoružanja. Iako se navodi kako je „operacijom Ponoćni čekić“ uništen njihov nuklearni program, ističe se i pružanje pomoći Izraelu u njihovom 12 dana dugom napadu na Iran (13. do 24. lipnja 2025. godine), što je doprinijelo slabljenju utjecaja te države širom Bliskog Istoka (radi slabljenja Hezbollaha i Hamasa, te provedbe operacije „Rough Rider“ protiv Hutista u Jemenu od sredine ožujka do početka svibnja 2025. godine) – no već i sami pokušaji rekonstituiranja obrambenih snaga Irana doživljeni su kao nova prijetnja (uz navode izbjegavanja pregovora, nastavka neprijateljstva prema Izraelu te održavanja i regionalnih kriza, koje štete i interesu ljudi širom regije). Time je opet iskorištena i prilika da se Izrael pohvali kao „primjerne saveznike“, koji ostvaruju svoje interese uz „kritičnu ali ograničenu potporu iz SAD“ – spominjući i inicijative predsjednika Trumpa za mirom u regiji, te jačanjem partnera u Perzijskom zaljevu, kao dobrih kupaca američke vojne opreme. Sličan je situacija, kao peto, i sa Sjevernom Korejom, koju se opisuje prvenstveno kao izvor prijetnji za Južnu Koreju i Japan – iako se istodobno priznaje da njihovo nuklearno oružje može biti „jasnom i bliskom“ prijetnjom ne samo za neposredne susjede već i za same Sjedinjene Države.
Konačno, kao šesto, skreće se i pažnja na potrebu da SAD i saveznici budu spremni odgovoriti na suradnju pojedinih pobrojanih takmaca – što nije samo hipotetična konstrukcija poput ove u dokumentu iz Pentagona, već praktična suradnja vidljiva gotovo svakodnevno u Ukrajini. Naravno, i tu aktualna vojna hijerarhija SAD odgovornost za stanje prvenstveno vidi u partnerima i saveznicima koji nisu zadnja desetljeća „investirali adekvatno u svoju obranu“, nego u socijalne dobrobiti te druge programe – u čemu su ih ohrabrivale prošle američke administracije potaknute pogrešnom idejom da je bolje da svi oni budu više ovisnici nego partneri. Naravno, takvo se stanje sada okreće zahvaljujući Donaldu Trumpu koji ih sve tjera da „snose pošteni udio tereta kolektivne obrane“, kako u Europi tako i u Koreji. Time bi SAD i saveznici, kao bitno bogatiji, trebali biti u stanju stvoriti dovoljne snage za odvraćanje protivnika, makar oni i radili usklađeno. U tom svjetlu se i ponavlja kako SAD misle biti koncentrirane na Domovinu (uključujući tu i „zapadnu hemisferu“) te Indo-Pacifik, dok se saveznici sa svojim izazovima trebaju suočiti sami (uz tek „kritičnu ali više ograničenu potporu SAD“).
Strateški pristup problemima
Posljednjih 6 stranica Nacionalne obrambene strategije posvećeno je mjerama kojima SAD namjeravaju postići planirano stanje te odgovoriti na pobrojane prijetnje. Kao prvo, to je obrana američke domovine (uključujući tu i interese širom „zapadne hemisfere“). To se misli postići (1) jačanjem granica kako putem vojnih snaga, tako i suradnjom s Ministarstvom domovinske sigurnosti (čije snage ICE zadnjih dana izazivaju javne incidente širom SAD). Uz to, (2) planira se i nastavak raznih djelovanja protiv „narko-terorista“ – i to širom hemisfere. Pri tome se misli pomagati partnerima ako misle surađivati ili raditi samostalno ako lokalni partneri to izbjegnu (opet primjer akcije u Venezueli). U tu svrhu se (3) planira osigurati ključne terene širom „zapadne hemisfere“ – za što Pentagon planira pripremiti i vojne opcije od Arktika do Južne Amerike (s posebnim naglaskom na Panamski kanal, „Američki zaljev“ i Grenland – naizgled mimo svih nedavnih više pomirljivih izjava iz Davosa). Time se izrijekom osigurava primjenu Monroeove doktrine u praksi, s posebice istaknutim „Trumpovim korolarom“ američke vojne dominacije u „zapadnoj hemisferi“ sukladno američkim interesima. Ujedno se (4) zračni prostor planira braniti sustavom „Zlatna kupola“ i jednako slabo specificiranim „dron-specifičnim mjerama“, uz „odgovarajuću kontrolu i elektromagnetskog spektra“ potrebnog za takve aktivnosti – paralelno s (5) jačanjem te modernizacijom američkih nuklearnih snaga (kako za odvraćanje, tako i za upravljanje potencijalnim eskalacijama). Nadalje se spomenulo kratko i (6) kibernetičke prijetnje zbog kojih treba jačati obranu vojnih ali i određenih civilnih resursa, te (7) suprotstavljanje islamističkom terorizmu (fokusirano na organizacije sposobne za napade na ciljeve unutar samih SAD).
Kao drugo, tu je opet „odvraćanje Kine“ u Indo-Pacifičkoj regiji, ali bez ulaska u otvorene konfrontacije (iako takve ograde odmah u startu pokazuju i oštre granice takvog odnosa prema aktivnom takmacu u navodno nedvojbenom usponu snage). Prvenstveno se tu naglašava komunikacija među vojnim strukturama SAD i Kine, uz rad na dekonflikciji i široj deeskalaciji, ali uz zadržavanje pristupa „mir kroz snagu“ te suradnju sa saveznicima (kako god ograničeno) ne bi li oni sami preuzeli dobar dio tereta kolektivne obrane (kao metode odvraćanja prijetnji i američkim interesima, uz zadržavanje i vlastite sposobnosti provođenja razornih udara te operacija).
Kao treće, naglašeno je pitanje podjele tereta obrane sa saveznicima i partnerima – koje se u skladu s američkim strategijama planira „pažljivo i mudro pritiskati i osposobljavati“ za preuzimanje odgovornosti u slučaju prijetnji koje SAD ne doživljava ključnima (opet uz naglasak na „kritičnoj ali više ograničenoj potpori SAD“) – kako u Europi, na Bliskom istoku, tako i na Korejskom poluotoku. Za to se najavljuje i mogućnosti uske suradnje na formiranju snaga i operativnom planiranju, kao i pri podizanju razina spremnosti za djelovanja – ali s naglaskom na „uzorne saveznike“ koji se odlikuju kupovinom vojne opreme, vojno-industrijskim suradnjama, podjelom obavještajnih podataka i drugim aktivnostima u američkom interesu. Naravno, iako se u dokumentu kao takav „uzorni saveznik“ spominje samo Izrael, potpuno je otvoreno pitanje koje to druge države tu zapravo dolaze u obzir u doba učestalih prijetnji, pritisaka kroz logističke lance, te javno objavljenih barem djelomičnih zastoja u podjeli obavještajnih podataka čak i u krugu najbližih saveznika (kao nedavno u slučaju Velike Britanije).
Posebno se tu misli staviti naglasak na (1) zemlje „zapadne hemisfere“, posebice Meksiko i Kanadu (uz spomen ograničavanja prometa ilegalnih useljenika te narkotika) – očekujući i suradnju oko kontrole Grenlanda (što je Kanada nedavno izrijekom otklonila), „Američkog zaljeva“ i Panamskog kanala. Zatim je navedena i (2) Europa koja treba preuzeti odgovornost za vlastitu „konvencionalnu obranu“ – opet uz „kritičku ali ograničenu potporu SAD“. Posebno se tu inzistira i na ispunjenju proklamiranih povećanja obrambenih ulaganja, kao i razvoju suradnje obrambenih industrija (ali i suzbijanju trgovinskih barijera, koje su tijekom protekle godine postale specijalitet administracije Donalda Trumpa). Naravno, pri svemu tome se od Europljana očekuje da ostanu fokusirani na Europu, što je posebno zanimljivo ako se ima u vidu opseg dosadašnjih obrambenih suradnji širom svijeta, pa i na Dalekom istoku koji je sada poseban prioritet za SAD). Uz to se naglašava i (3) Bliski istok – gdje se diplomatski surađivalo sa Saudijskom Arabijom ne bi li se poboljšali odnosi s Izraelom (tzv. „Abrahamski sporazumi“), ali i pomoglo izoliranju Irana te slabljenju njegova utjecaja u regiji. Slično je kratko spomenuta (4) i Afrika, gdje je naglasak na suzbijanju islamističkog terorizma (koji bi potencijalno mogao dohvatiti i same SAD) – bilo neposrednim akcijama, ili u suradnji sa stranim partnerima (koje za takve poduhvate nedvojbeno tek treba jačati). Konačno, (5) spomenut je i Korejski poluotok – gdje dominira Južna Koreja sa svojim jakim obrambenim sustavom i vojnom industrijom (zato sposobna sama preuzeti odgovornost za odvraćanje Sjeverne Koreje, opet „sa kritičnom ali više ograničenom potporom SAD“). Dakle, i tu se usprkos priča o fokusu na Kinu i njeno susjedstvo SAD zapravo planiraju izmaknuti iz dosadašnjih odnosa, ustrajavajući tek na održanju sposobnosti zaštite američkih interesa i obrambenih prioriteta – kao da je više slučajna te sadržajno prevladana potreba koja je Sjedinjene Države tako masivno i dugotrajno držala ondje.
Kao četvrto i konačno ponovljena je i želja za bitnim jačanjem obrambeno-industrijske baze SAD kao preduvjeta zadržavanja vodeće vojne pozicije u svijetu. Usprkos priča o uspjehu Donalda Trumpa u jačanju industrijske proizvodnje SAD, te s time povezanih investicija – ovdje se nadalje ustrajava u ideji američkog naoružavanja saveznika i partnera, dok se na njih istodobno prebacuje sve više zasebnih odgovornosti. Posebno imajući u vidu i razne prijetnje te slabo obrazložena carinska opterećenja, to se u aktualnim okolnostima pokazuje sve više upitnim. Ujedno se najavljuje i daljnje jačanje američkih Oružanih snaga, njihovih sposobnosti razvoja, korištenja, održavanja, opskrbe te transporta opreme i naoružanja – za što će trebati „nacionalna mobilizacija“ unutar SAD (koju se spominje), ali i dobra suradnja sa saveznicima (koju se verbalno pretpostavlja, a praktično otežava ili suzbija na dnevnoj bazi). Dakle, kao i u nizu drugih okolnosti – i ovdje se u praksi jasno vidi najveći problem aktualnih vlasti u Sjedinjenim Državama, koje s jedne strane proklamiraju ambiciozne unutarnje-političke ciljeve, ali za njihovo ostvarivanje jednako računaju na vlastitu snagu, kao i na prisiljavanje saveznika i partnera da pomognu i sudjeluju, htjeli oni to svojevoljno ili ne.
* Ovaj je tekst na portalu Jutarnjeg lista objavljen 27. siječnja 2026. pod nazivom “23. siječnja je u SAD-u osvanuo dokument. U dijelu koji nije tajan, prvi se put vidi što vojna hijerarhija u Pentagonu hoće od Europe” i u originalnom obliku može se naći na adresi: https://www.jutarnji.hr/vijesti/svijet/23-sijecnja-je-u-sad-u-osvanuo-dokument-u-dijelu-koji-nije-tajan-prvi-se-put-vidi-sto-vojna-hijerarhija-u-pentagonu-hoce-od-europe-15665690

